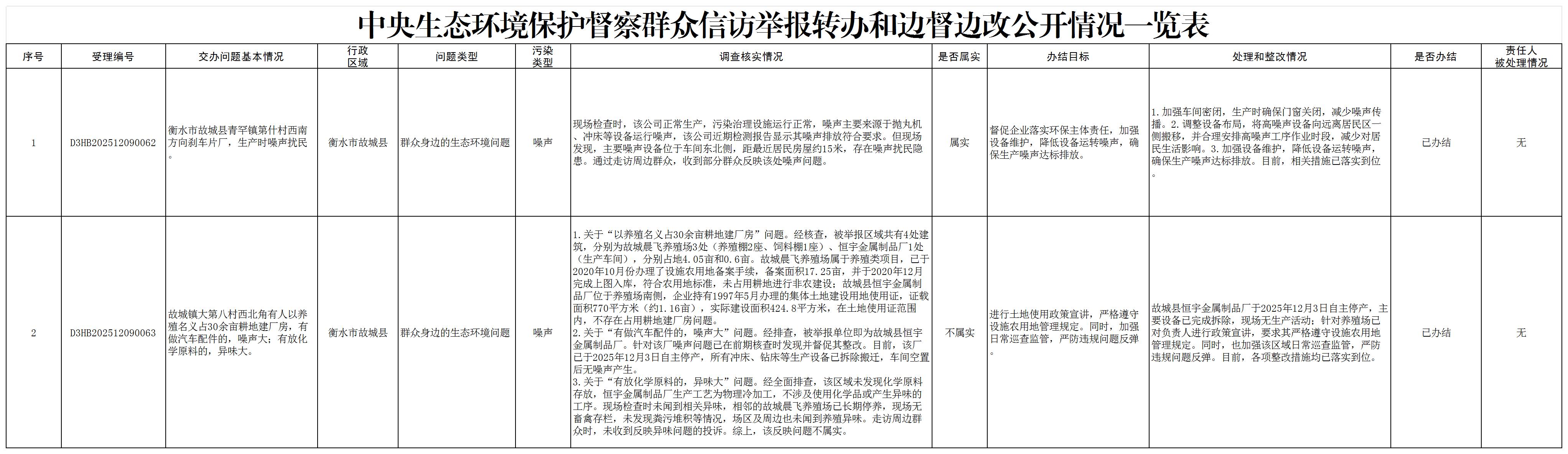
按照中央第三生态环境保护督察组工作要求,12月20日,我市已完成对交办的第二十三批2件群众信访举报案件的调查处理,已办结2件。
相关信访举报案件将持续按照中央生态环境保护督察边督边改工作要求,推进查处整改工作。

按照中央第三生态环境保护督察组工作要求,12月20日,我市已完成对交办的第二十三批2件群众信访举报案件的调查处理,已办结2件。
相关信访举报案件将持续按照中央生态环境保护督察边督边改工作要求,推进查处整改工作。

想要发表评论,阅读更多精彩内容,快来下
载衡水日报客户端吧