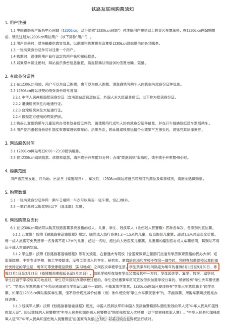
3月14日,中国铁路12306网站更新《铁路互联网购票须知》:疫情期间,学生票寒假的乘车时间已由12月1日至3月31日延长至5月31日。转发周知!

↑ 12306网站截图
编辑:王书文
来源:央视新闻客户端
3月14日,中国铁路12306网站更新《铁路互联网购票须知》:疫情期间,学生票寒假的乘车时间已由12月1日至3月31日延长至5月31日。转发周知!

↑ 12306网站截图
编辑:王书文
来源:央视新闻客户端
想要发表评论,阅读更多精彩内容,快来下
载衡水日报客户端吧