为迎接 2024 年“5•19 中国旅游日”,衡水市文旅系统从2024年“5•19 中国旅游日”主题日、主题月、惠民措施三个方面,组织了一系列丰富多彩的活动。这些活动涵盖文化、旅游、惠民等多个领域,为广大市民和游客提供了一个了解衡水、体验衡水的绝佳机会。让我们一起走进这场文旅盛宴,感受衡水的独特魅力吧!
在 2024 年“5•19 中国旅游日”主题日期间,将推出 8 类“5•19”场景,集中举办 35 场次主题日活动。其中,高新区乡村旅游的“5•19”活动和滨湖新区旅游景区的“5.19”活动独具特色。大麻森乡农业现代化招商推介会将展示当地发展现代化农业的成果和优势,吸引众多客商的关注;“文化进万家”文艺演出邀请“河北梆子”剧团进行文艺节目表演,为当地居民和游客带来一场精彩的文化盛宴;“美丽大麻森‘油你更精彩’”线上宣传活动则通过抖音助农直播,向全国观众展示大麻森乡的美丽风光和特色农产品。花漾狂欢季将在衡水湖鸭鸭探险岛举办,包括露营和彩虹跑等活动,让游客尽情享受大自然的美好;Live 音乐会将在园博园举办,包括沉浸式巡游和 live 音乐会等活动,为观众带来一场场震撼的音乐盛宴。此外,其他县市区也组织了各具特色的活动,包括红色旅游、乡村旅游、文化旅游、非遗传承等多个领域。
在 2024 年“5•19 中国旅游日”主题月期间,衡水市文旅系统还将举办2类 63 项 72 场次活动。其中,文化和旅游惠民活动 56 场次,文明旅游宣传活动 16 场次,包括戏曲进乡村、文化惠民演出、旅游特色商品推介、美食嘉年华等,让游客体验到衡水市丰富的文化和旅游资源。
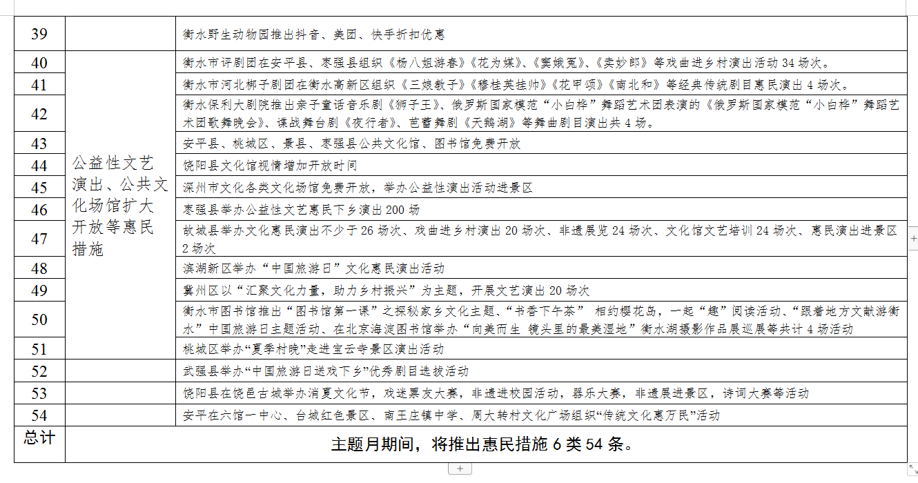
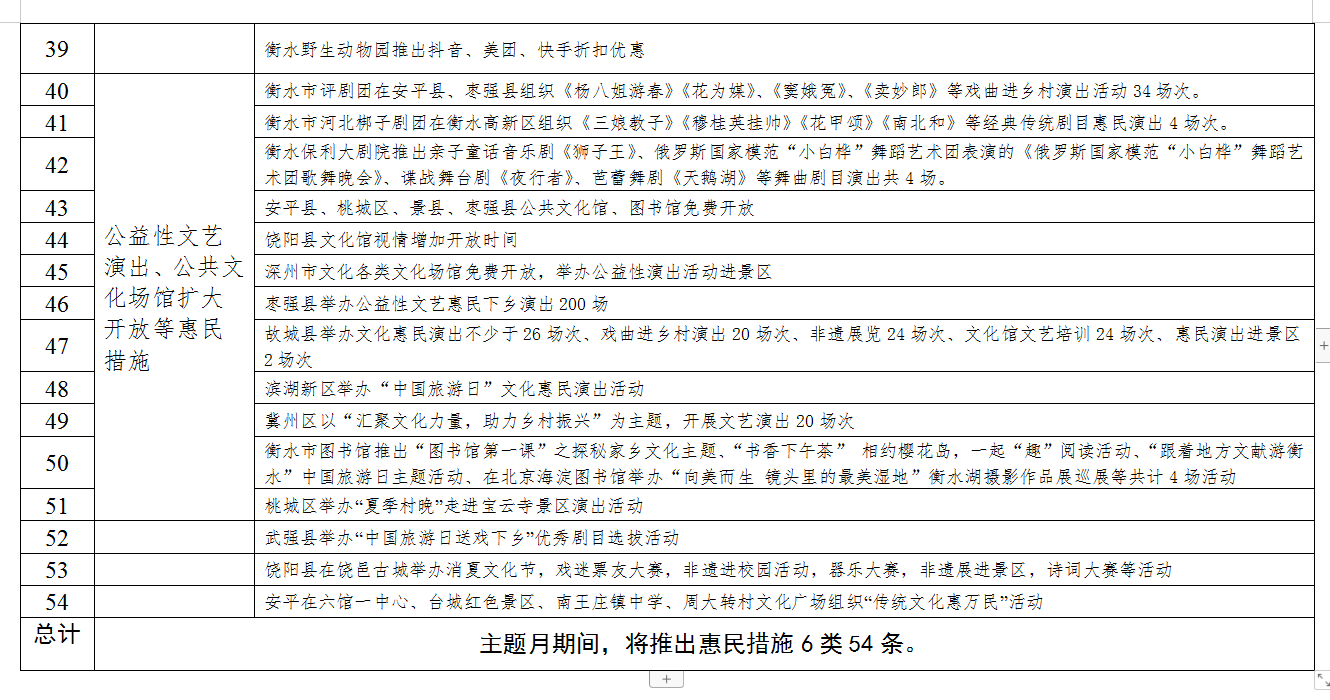
为进一步激发文化和旅游消费潜力,促进衡水市文化旅游产业的发展,衡水市文旅系统还推出了 54 条惠民措施。这些惠民措施涵盖多个领域,包括发放文化和旅游消费券、旅游助老助残措施、对劳动模范等先进群体的优惠措施、线上平台开展的优惠活动以及公益性文艺演出、公共文化场馆扩大开放等。其中发放文化和旅游消费券,安平县将发放 1000 张,枣强县将发放 8000 张,这些消费券可在指定景区、酒店、餐厅等场所使用,为游客提供实实在在的优惠。
此次2024年“5•19 中国旅游日”活动的开展,将会为市民和游客带来丰富多彩的文旅体验,也为衡水市文化旅游产业的发展注入新的活力。











广告
广告
广告