廊坊市安次区防疫办
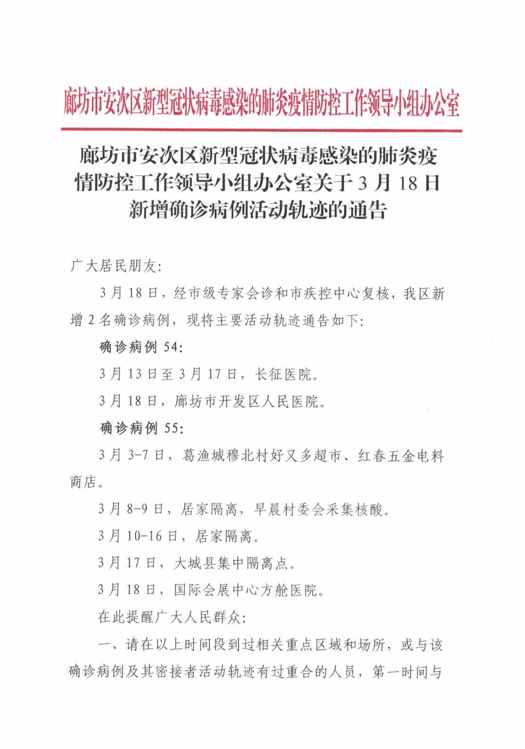
关于3月18日新增确诊病例活动轨迹的通告


廊坊市安次区防疫办
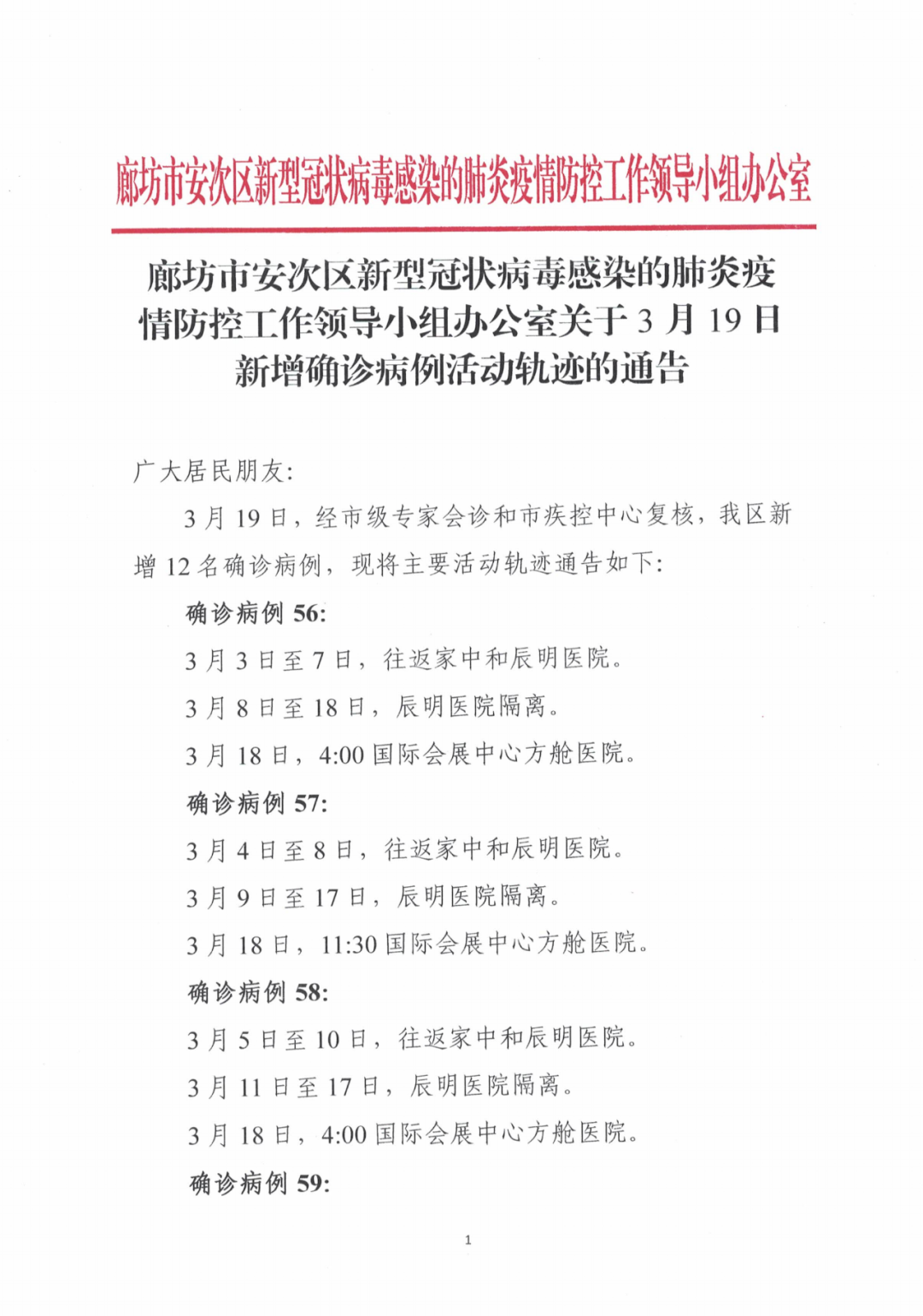
关于3月19日新增确诊病例活动轨迹的通告



3月22日
三河市发布最新通告
↓↓↓
关于新增1例新冠肺炎阳性感染者主要活动轨迹的通告
广大市民朋友:
3月21日0-24时,我市新增1例新冠肺炎阳性感染者(为外省确诊病例的密切接触者,由外省协查函推送),系集中隔离点隔离人员。现将主要活动轨迹通告如下:
病例19:
3月7日,6:47在诸葛店公交站乘坐815(快),7:00在东方夏威夷车站下车,7:31到白庙检查站,17:30乘坐815(快)到美林小区南门。
3月8日-11日,每天5:30到美林小区南门乘坐815(快)(11日乘坐815)。3月8日乘坐815(快)于19:00到美林小区南门,随后步行到星河皓月小区燕宏皓超市旁理发店;10日乘坐815于18:50到美林小区南门;11日乘坐815于18:45到美林小区南门,随后步行到星河皓月小区燕宏皓超市。
3月12日,居家未外出。
3月13日-14日,分别于11:30、13:30参加全员核酸检测,其余时间居家未外出。
3月15日凌晨,作为外省协查函推送的密切接触者由负压救护车转运至集中隔离点。
3月21日,核酸检测结果呈阳性,由负压救护车转运至定点救治医院。
根据《中华人民共和国传染病防治法》有关规定,结合以上具体情况,特此提示广大居民朋友:
一、请在以上时间段到过上述区域和场所,或与该阳性感染者及其密接者活动轨迹有过重合的人员,第一时间与所在地疾控部门以及村(居)委会、单位联系登记,暂时不要外出,等待并主动配合做好核酸检测等各项防控工作。同时要做好自身健康监测,一旦出现发热、干咳、乏力、咽痛、嗅(味)觉减退、腹泻等新冠肺炎可疑症状时,要做好个人防护,前往就近发热门诊就诊,如实告知旅居史和接触史,就医途中不得乘坐公共交通工具。
二、请广大群众自觉遵守各项疫情防控规定,严格落实个人防控责任,养成良好生活习惯,勤洗手、多锻炼,出门戴口罩、用公筷、常通风、少流动、不聚集、“一米线”等良好卫生习惯。
三、请广大群众不信谣、不传谣、不造谣,一切以疫情防控机构通报为准。对不按规定落实疫情防控措施、不如实报告个人行程、引起传染病传播或严重传播风险,造成严重后果的,将依法严肃追究法律责任。
三河市防控办联系电话:
0316-7155277
0316-7155343
三河市新型冠状病毒感染的肺炎疫情
防控工作领导小组办公室
2022年3月22日
来源:河北新闻网
广告
广告
广告