
针对湖北监管局此次处罚,阳光财险对外披露称,未对材料真实性认真审核把关,存在报送不实任职资格申请材料的行为。
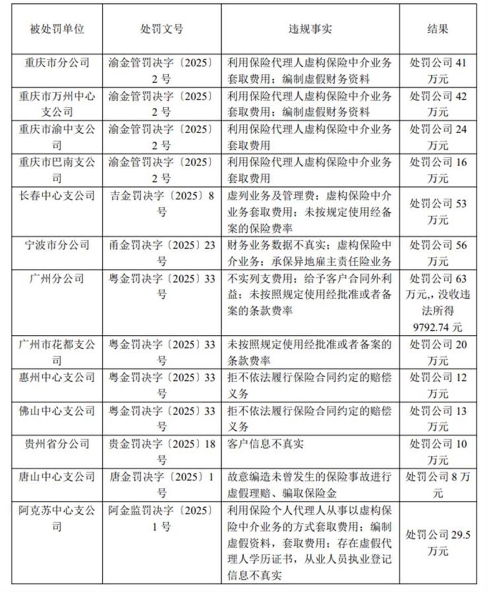
阳光财险保险公司偿付能力2025年1季度报告摘要显示,除了最近一次被湖北监管局处罚,报告期内还有其余13次违规被罚,涉及违规行为包括利用保险代理人虚构保险中介业务套取费用;编制虚假财务资料;财务业务数据不真实;虚构保险中介业务;承保异地雇主责任险业务;拒不依法履行保险合同约定的赔偿义务等。

根据阳光财险2024年年度信息披露报告显示,关于消费者权益保护信息方面,2024年,该公司受理客户投诉31123件,其中,监管口径投诉349件,自收投诉30774件。从投诉险种分布看,机动车辆保险纠纷投诉占比73.41%,信用保证保险纠纷投诉占比12.33%,意健险纠纷投诉占比10.33%;从投诉事项分布看,理赔纠纷投诉占比65.87%,承保纠纷投诉占比20.81%,销售纠纷投诉占比10.83%。
为此,阳光财险不断完善客户问题解决机制,修订保险消费投诉管理办法,进一步完善内部沟通协调机制。同时,设置消费者权益保护“400”专线电话,充分使用科技手段,有效提升了投诉案件的处理质效。开展降诉专项行动,持续对投诉指标日常追踪和通报,对弱体机构进行帮扶。此外,严抓侵害消费者合法权益或伤害客户体验的行为。
作者:金言
广告
广告
广告