2026年第一个月,人保财险就收到大额罚单了。
2026年1月12日,国家金融监督管理总局驻马店监管分局公布了一张人保财险的罚单。因农险理赔平均赔付;虚列车险与农险费用;虚挂中介套取费用;保险宣传销售违反监管规定主要违法违规行为,中国人民财产保险股份有限公司驻马店市分公司被警告并处罚款52.4万元。

此外,因农险理赔平均赔付;虚列车险与农险费用;虚挂中介套取费用,赵春阳(时任中国人民财产保险股份有限公司驻马店市分公司总经理)被警告并处罚款14万元。因保险宣传销售违反监管规定,赵芳芳 (时任中国人民财产保险股份有限公司驻马店市分公司驿城区支公司客户经理)警告并处罚款4000元。
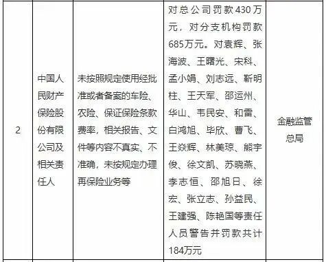
在去年2月,人保财险也曾收到一张千万罚单。2025年2月8日,国家金融监督管理总局披露的罚单显示,中国人民财产保险股份有限公司及相关责任人因未按照规定使用经批准或者备案的车险、农险、保证保险条款费率,相关报告、文件等内容不真实、不准确,未按规定办理再保险业务等被罚。

其中,金融监管总局对人保财险总公司罚款430万元,对分支机构罚款685万元。在落实双罚制方面,金融监管总局对袁辉、张海波、王曙光、宋科、孟小娟、刘志远、靳明柱、王天军、邵运州、华山、韦民安、和雷、白鸿旭、毕欣、曹飞、王焱辉、林美琼、熊宇俊、徐文凯、苏晓燕、李志恒、邵旭日、徐宏、张立志、孙益民、王建强、陈艳国等责任人员警告并罚款共计184万元。
作者:金研
数据来源:国家金融监督管理总局官网
广告
广告
广告