近日,国家金融监督管理总局广东监管局发布行政处罚信息公开表(粤金罚决字〔2024〕5号),文件显示,中国人民人寿保险股份有限公司广东省分公司存在利用产品说明会对保险产品情况进行虚假宣传;使用含误导性表述的产品宣传资料对代理人进行培训等违法违规行为,被广东监管局警告并罚款25万元。时任中国人民人寿广东省分公司市场营销部总经理赵波、培训部总经理韦祖周分别被警告并处罚款7万元、0.5万元。

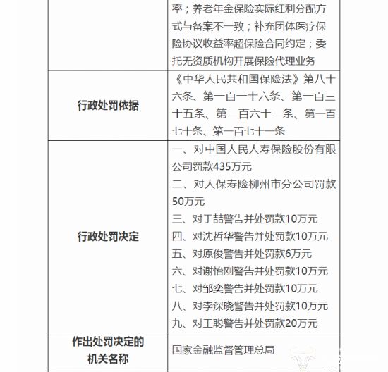
无独有偶,2023年12月29日,因通过业务展期方式变相销售已停售保险产品;团单加保未确认应收保费和保费收入;长期险超宽限期应冲回未冲回应收保费和保费收入;通过后台修改核心业务系统数据;意外险手续费率超预定附加费用率;养老年金保险实际红利分配方式与备案不一致;补充团体医疗保险协议收益率超保险合同约定;委托无资质机构开展保险代理业务等八宗违法违规行为,中国人民人寿保险股份有限公司被罚款435万元。
同时被罚的还有人保寿险柳州市分公司,被罚款50万元;时任人保寿险财务管理部副总经理于喆、收展业务部(后更名为服务营销业务部)副总经理沈哲华、运营管理部总经理原俊、信息科技部总经理谢怡刚、电子商务部副总经理王聪、精算部副总经理邹奕、柳州市分公司副总经理李深晓分别被警告并罚款10万元、10万元、6万元、10万元、20万元、10万元、10万元。也就是说,人保寿险此次共计被罚561万元。


来源:国家金融监督管理总局、国家金融监督管理总局广东监管局
广告
广告
广告