“五一”假期将至,为确保假期交通安全有序,我市交警根据全市施工信息,结合近期交通流量变化、疫情防控形势,对“五一”期间交通运行态势进行分析预测,发布出行提示。
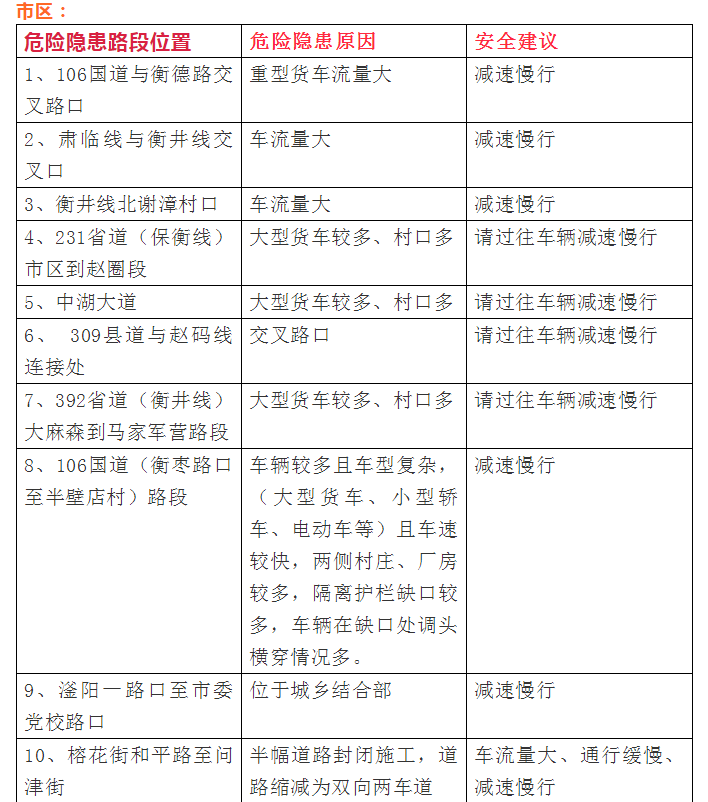
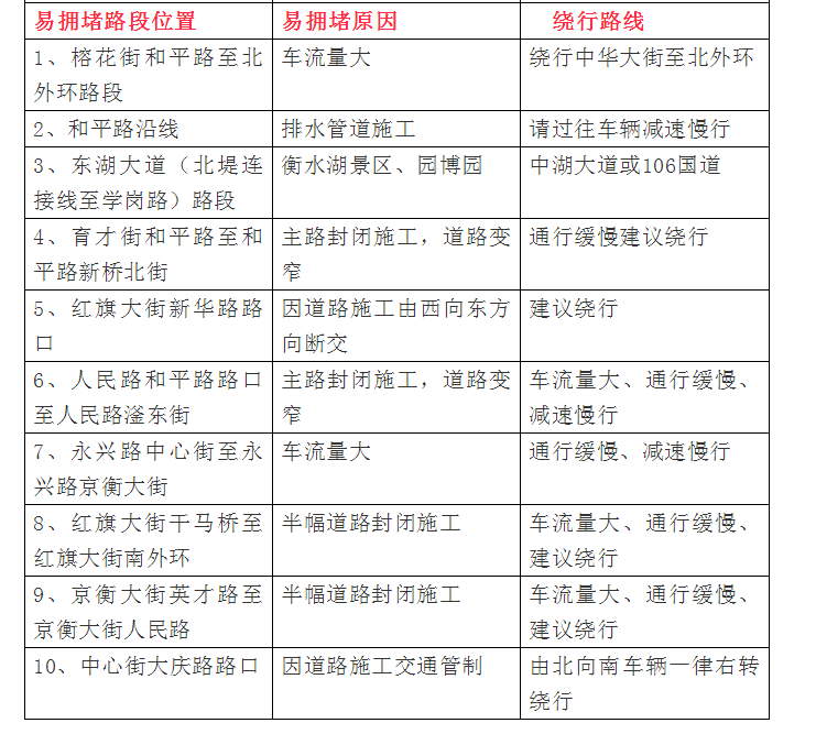
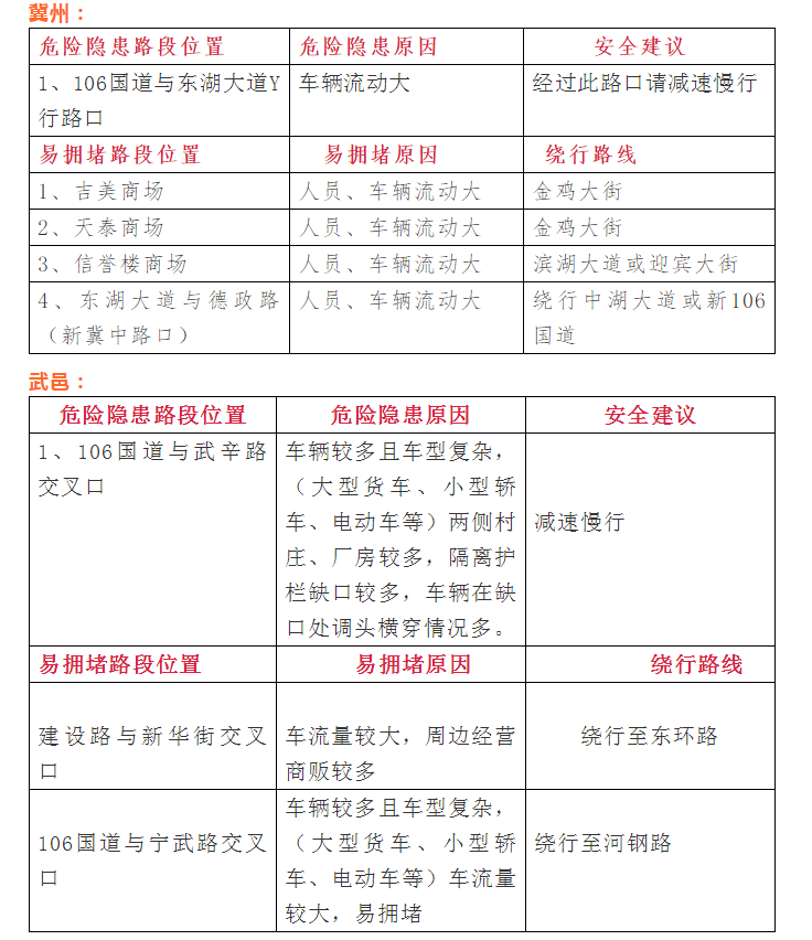
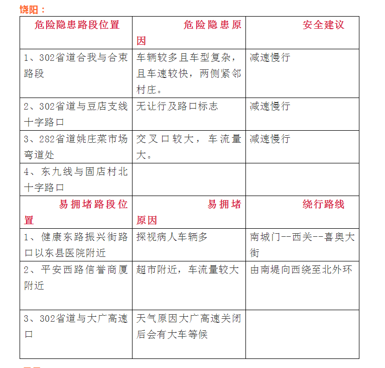
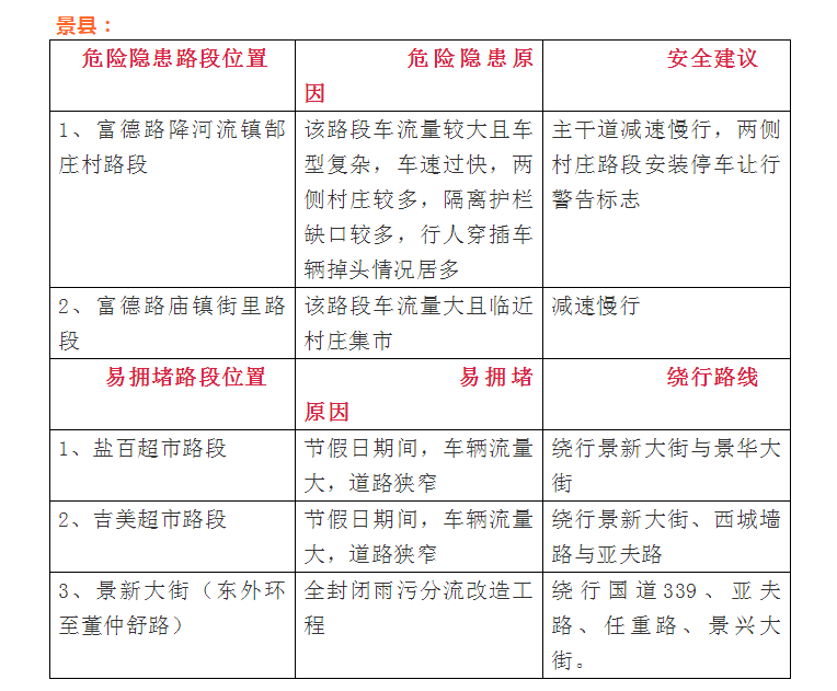
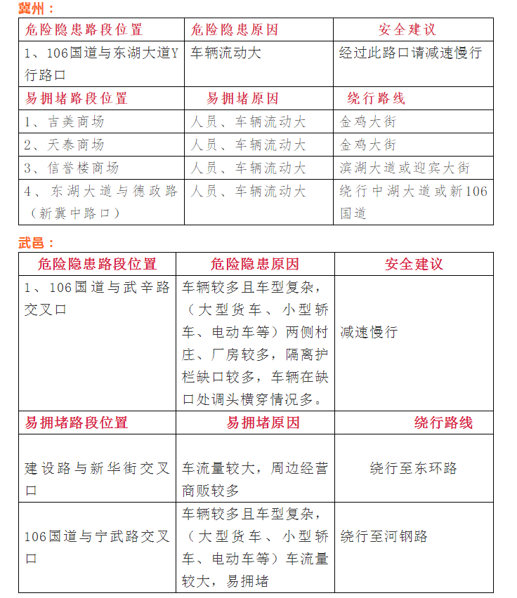
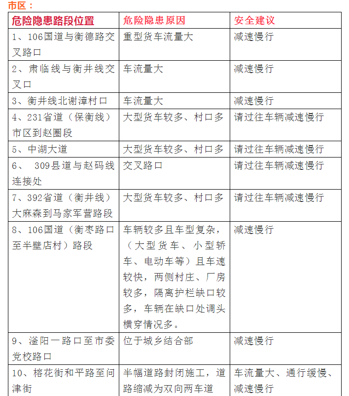
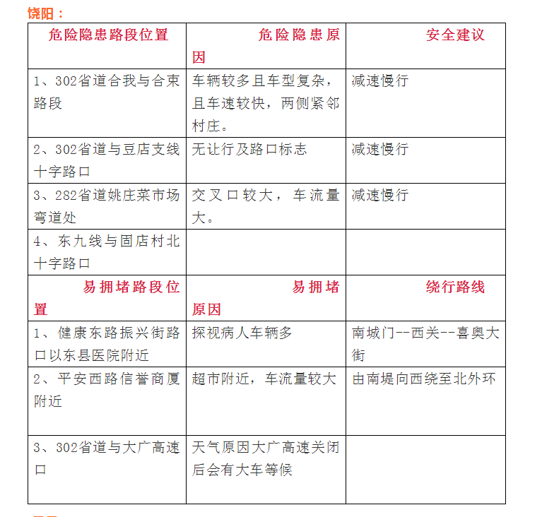
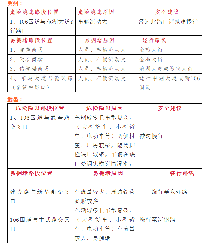
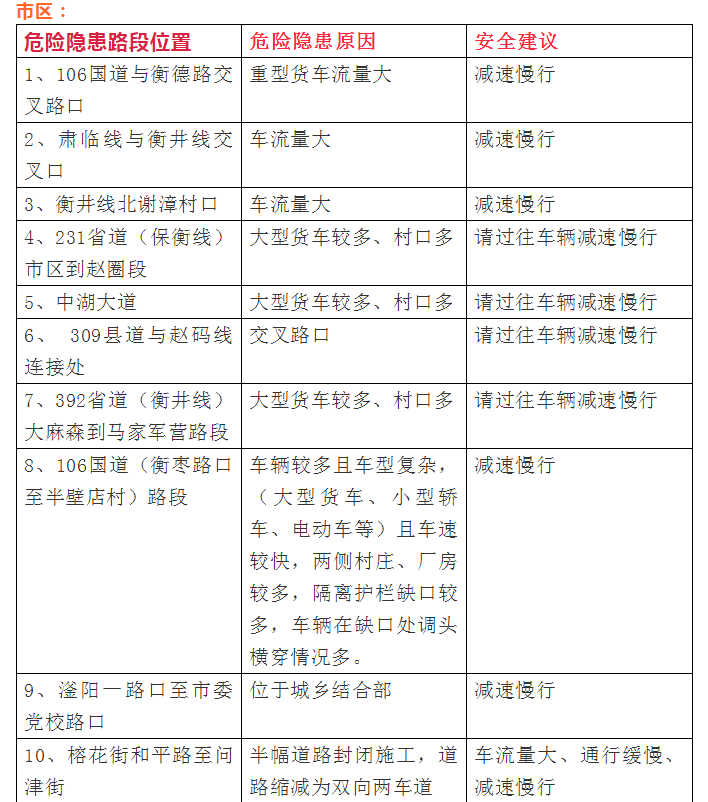
预计市民假期出行主要以省内短途出行和近郊、市内景区旅游为主,自驾为主要出行方式,高速进出通道或将迎来较大压力。此外,市区多路段正处于施工期,因封闭施工的原因道路变窄,容易造成车流拥堵,具体为:










“‘五一’出行前,请大家提前了解天气预报和路况信息,做好车辆保养,合理选择出行线路和时间,错峰出行,避免耽误时间和行程。”交警提示有出行计划的市民,自驾出游要防止疲劳驾驶,拒绝酒后驾驶。要保持平和心态文明行车,不开斗气车,切莫强超强会;要确保充分休息,连续驾驶不超过4小时,驻车休息不少于20分钟;驾车时不要接打电话、发送短信微信;在高速公路行驶时,要保持安全车距,切莫超速,严禁违法占用应急车道;正确使用安全带,无论是驾车还是乘车,请务必要系好安全带。
广告
广告
广告