近日,国家卫生健康委详解“十五五”时期卫生健康工作要点,提出“服务方向上要全面转向以健康为中心、服务模式上要突出全链条的贯通”,加快建设健康中国。为大健康产业的发展指明方向。
作为健康生活的倡导者、守护者,御芝林持续聚焦全民健康与全链条服务创新,将前沿科研转化为满足用户真实需求的健康解决方案,助力国民实现从“被动应对”到“主动管理”的健康跨越。
多领域协同推进,完善全民健康服务
围绕“服务方向上要全面转向以健康为中心”的理念,御芝林在肠道、心脑、骨骼、免疫等健康领域形成系统化布局。
以肠道健康领域为例,御芝林不仅关注短期改善,更着眼于长期的菌群平衡与免疫调节。例如,变通牌天天胶囊以“蠕动、润滑、保养”三重机制温和改善中老年人便秘问题;变通牌益生菌粉借助多联菌株协同调节肠道微生态。其中,千亿益生菌粉特别选用10联本土菌株,其中8株源自健康国人体肠道,4种专利菌,显著提升菌株在肠道中的定殖能力,促进肠道健康状态的保持。


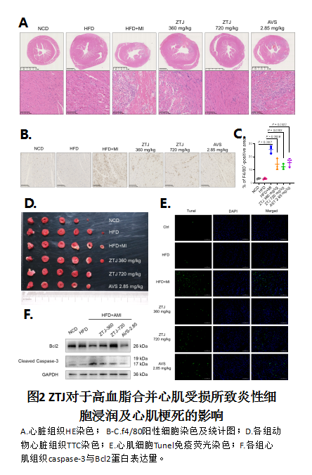
在心脑血管健康领域,御芝林联合多家科研机构,针对高血脂问题展开深入研究。其组方产品三七丹参黄芪胶囊被研究证实有助于改善心肌血液供应,达到辅助调节血脂同时降低心肌受损风险。为维持血脂健康的同时降低心脑疾病风险提供新思路。
在骨健康领域,以明星产品”优韧集三七氨糖骨碎补胶囊“为例,研发团队针对中老人骨组织微循环特点与骨营养流失情况,创新采用“3+4”科学组方,改善骨关节微循环,同时满足骨骼对骨营养物质的需求。其“优韧集改善骨质疏松作用机制研究”荣获河北省科技厅“国内领先技术”认证。

AI驱动全链条服务,打造精准健康体验
围绕“服务模式要突出全链条的贯通”的理念,御芝林自主研发AI健康服务系统,构建从动态建档、健康画像生成到数据资产管理的全流程数字化体系。该系统能实时识别用户需求,赋能客服团队提供定制化服务。同时,依托大数据分析,企业持续优化产品矩阵,精准响应用户多元需求,形成“数据驱动—精准服务—产品升级”的闭环生态。
从肠道调节到免疫支持,从血脂管理到心肌保护,御芝林的每一步创新都围绕国民真实健康需求展开。对此,河北省精准营养与健康技术创新中心主任、御芝林首席研发官李寅庆博士表示:“我们期望以科学为尺、以用户为轴,通过全面的健康服务,助力每个家庭拥抱更自主、更健康的未来。”

来源:消费日报网
原标题:科研创新结合AI赋能,御芝林开拓全面健康服务新范式
广告
广告
广告